FangHan_sCryptocurrenc
vip
Age 0.9 Yıl
Futures Trading Strategist
Market Analyst
No content yet
#COAI 0.34 dipten satın al, şu anda en yüksek 47.978, değer!!! 141..1 kat civarında!
COAI85.5%
View Original
post-image
  • Reward
  • Comment
  • Repost
  • Share
Bir el daha
View Original
  • Reward
  • Comment
  • Repost
  • Share
#COAI 0.034 alım, rahatladım. Hala tam isabet #BTC再创新高
COAI85.5%
BTC3.02%
View Original
post-image
  • Reward
  • Comment
  • Repost
  • Share
Düşük kaldıraçla bir pozisyon daha #WLFI #BTC再创新高 , belki de beklenmedik kazançlar elde edilebilir.
WLFI18.4%
View Original
post-image
  • Reward
  • Comment
  • Repost
  • Share
#XION 0.73, kesinlikle doğru, bir süre beklemenizi ve ardından pozisyonu kapatmanızı öneririm, kârları kilitleyin. Ben de bir kısmını kapattım. Bundan sonra burada ara sıra copy trading'de lider olacağım, sıklık önceki kadar yüksek olacak, herkesin beğenip takip etmesini bekliyorum, teşekkürler. #BTC再创新高 #十月加密市场预测 #BTC走势分析
XION6.96%
BTC3.02%
View Original
post-image
post-image
post-image
  • Reward
  • Comment
  • Repost
  • Share
0.73 civarı
View Original
post-image
  • Reward
  • Comment
  • Repost
  • Share
#OPEN büyük yükseliş nedeni, en başta yayınlanan yazıda belirtildiği gibi, Proje Ekibi'nin ilerlemesine dikkat etmek. Hakediş ile ilgili bilgilerin yayınlanması bir gün önce ve en son olarak yapıldı. Yükselişin ikinci nedeni ve en önemlisi, öğleden sonra 5'te açıklanan OPEN tarafından başlatılan geri alım planı. Geri çekme bilinmiyor.
Önceki sefer 0.86 civarında uzun pozisyon açtık, karı 1 civarında aldık. Sonrasında proje ekibinin bilgilerine takip et.
Şu anda dip yapmayı düşünenlere geri çekme beklemelerini veya mevcut fiyattan biraz satın almayı denemelerini öneriyorum. S
OPEN2.07%
View Original
post-image
post-image
post-image
post-image
  • Reward
  • 1
  • Repost
  • Share
Billionairesvip:
Kazanç İçin Al 💎
#COAI Patron bir profesör, büyük yükseliş %67 mi? Evet, yanlış duymadınız, kripto dünyası yine bir çılgın coin çıkardı!
Hayır, bu sefer belki de bir sahte coin değil, bir "akademik sahte coin"!
COAI, dün %67'lik bir yükseliş yaşadı, çizilen K çizgisi bir lunapark treni kadar heyecan verici. Şu anda tüm ağda bir soru var: Bu şey, yükselebilir mi?
Patron bir profesör! Kurucu, ciddi bir üniversite profesörü ve federal öğrenme üzerine çalışıyor. Bu, sokakta sanat yapan birinin...
O, emekli bir milli takım oyuncusu olduğunu söylediğinde, havalı bir şekilde anında yükseliş sağladı
COAI85.5%
View Original
post-image
post-image
post-image
  • Reward
  • 1
  • Repost
  • Share
Method1vip:
Çok detaylı
Pazarın dönüşü yakında, artış #今日你看涨还是看跌?
SOL8.43%
GT5.97%
ETH8.55%
BTC3.02%
View Original
Bugün büyük yükseliş başlıyor
Evet
8
8
imkansız
6
6
14 ParticipantsVoting Finished
  • Reward
  • Comment
  • Repost
  • Share
#0G发帖赢USDT Merkeziyetsizlik AI'nin geleceği ve AI+Kripto
"AI+Kripto" belki de şu anki ve önümüzdeki birkaç yılın en gözde alanlarından biri. Özellikle son bir yılda AI ile ilgili tokenler, yağmurdan sonra çıkan mantarlar gibi ortaya çıktı, temel oluşturdu, altyapıyı inşa etti ve geleceği karşıladı. Şu anla yarışmıyor, gelecekle yarışıyor.
0G'nin ortaya çıkışı bu rüzgarın tam üzerine denk geldi. Ayrıca AI alanındaki en üst düzey altyapı oyuncusudur.
Görselden görülebileceği gibi, üç adet üst düzey (S+) ekip, anlatım ve yatırımcılar benzersizdir. Tam donanımlı. Neredeyse tama
0G4.12%
View Original
post-image
post-image
post-image
post-image
  • Reward
  • Comment
  • Repost
  • Share
#BTC战略储备市场影响 BTC stratejik rezerv veya altın ile çift sigorta haline geliyor
17 Eylül'de ABD Kongresi #BTC strateji yasasını ilerletti! 5 yıl içinde 1 milyon BTC satın almayı planlıyor!
Aslında bu yılın Mart ayından itibaren ya da Trump'ın seçim zaferinden sonraki piyasa durumu itibarıyla - büyük şirketler, firmalar vb. BTC'yi bir riskten korunma varlığı olarak satın almaya başladıklarına dair ipuçları ortaya çıkmaya başladı. Sonuçta o zaman stratejik rezerv olarak BTC'den bahsedilmişti, ancak bu durum günümüze kadar devam etti. Trump'ın Ağustos ya da Temmuz ayında
MYX-0.45%
SOL8.43%
GT5.97%
ETH8.55%
BTC3.02%
View Original
post-image
post-image
post-image
  • Reward
  • 1
  • Repost
  • Share
阳光的温度vip:
Sadece git!
#XRP ETF上线 XRP "Küçük Bitcoin" mi yoksa "Başbakan" mı! Reform ve yenilik.
Bugün Perşembe, faiz indirim toplantısı sona erdi, ABD Merkez Bankası faiz oranını 25 baz puan indirdi (tam olarak 25 baz puan düşerek %4.00~%4.25 seviyesine geriledi) potansiyel bir olumlu etki yarattı. Ancak bu, bugün konuşulacak konu değil. Ana konuya dönersek: Perşembe günü borsa açılışında yer alan üç büyük devden biri olan XRP'nin geçmişi ve bugünü.
Bu makalenin başlığını gördüğünüzde aklınıza ilk ne geliyor? Böyle bir konuyu neden alıntılayacağımı mı düşünüyorsunuz? Aşağıdaki metin size cevabı verecek...
XRP8.75%
BTC3.02%
GT5.97%
View Original
post-image
post-image
post-image
post-image
  • Reward
  • 1
  • Repost
  • Share
TheWorldIsRuthlessvip:
Sadece dal!
tamamen fiyatlandırılmış iyi haberler, Olumsuz Bilgiler, dikkatli geri çekme, sonra boşalt.
View Original
post-image
post-image
  • Reward
  • Comment
  • Repost
  • Share
1'den sonra geri çekme yok, doğrudan uzun aç.
View Original
post-image
  • Reward
  • Comment
  • Repost
  • Share
#美联储降息预期升温 faiz indirimlerinin beklenenden fazla olup olmayacağı! Üç noktadan bakalım!
Piyasalardaki mevcut haberlere göre, faiz oranlarının 25 baz puan düşmesi neredeyse kesin. Piyasanın odak noktası iki ana konu var, ama aslında üç konu var.
1: Faiz indirimleri beklenenden fazla mı (25 baz puan kesinleşti, beklenenden fazla 50 baz puan mı?)
2: Spot ETF'ler de Perşembe günü üç tane aynı anda listelenecek!?? (DOGE, SOL, XRP)
3: Faiz indiriminin onaylanmasının ardından, beklenenden fazla fayda sağlanıp sağlanmadığına bakılmaksızın en büyük kazanç kimdir?
1 F
DOGE11.3%
SOL8.43%
XRP8.75%
ETH8.55%
View Original
post-image
post-image
post-image
  • Reward
  • Comment
  • Repost
  • Share
#OPEN iyi, 0.86'nın üzerinde, kısa vadede 1'in üzerinde başarılı kar elde etmek. Fırsatları bekleyip gemiye binin #Gate广场创作点亮中秋 .
View Original
post-image
post-image
post-image
  • Reward
  • Comment
  • Repost
  • Share
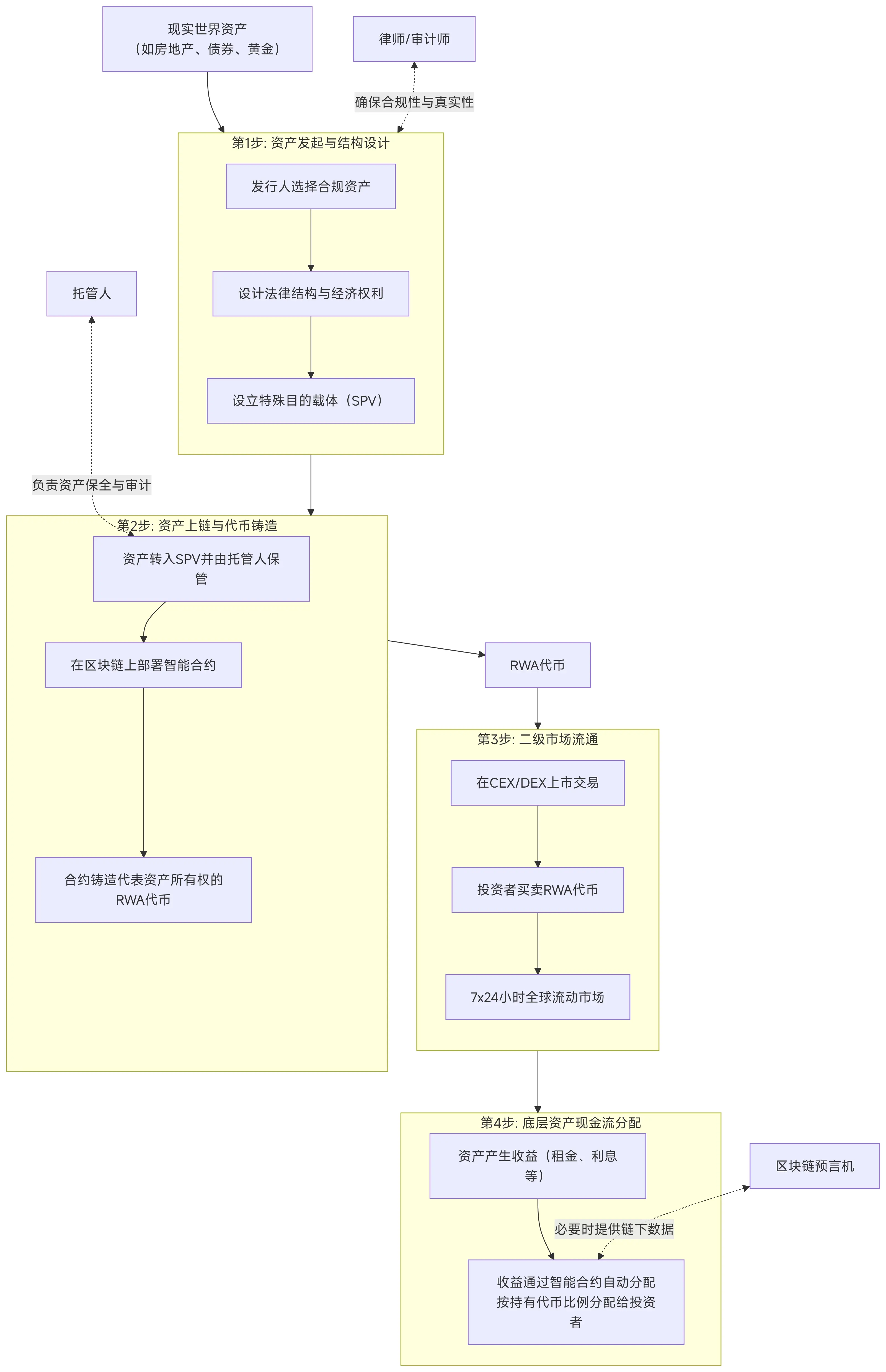
#RWA赛道,你押谁 piyasa sıcak noktası RWA, RWA+AVNT=1+1=2! Nasdaq tokenizasyon başvurusu
#AVNT , tanıtımda DeFi alanında RWA gibi hizmetleri sunan ilk şirket olarak belirtilmiştir (önemli noktayı vurgulayın).
Mevcut piyasanın en büyük ilgi alanı AI dışında RWA'dır. AVNT'yi anlamadan önce, RWA'nın ne olduğunu anlamalıyız. Birçok kişinin merak ettiğine inanıyorum. Xiao Han açıklayacak - Öncelikle RWA, "Real World Assets" ifadesinin kısaltmasıdır, Türkçe'ye "Gerçek Dünya Varlıkları" olarak çevrilebilir.
Gerçek dünya varlıkları". RWA, geleneksel finans(TradFi) içinde ge
AVNT-3.34%
LINK10.92%
PYTH9.2%
View Original
post-image
post-image
post-image
post-image
post-image
  • Reward
  • Comment
  • Repost
  • Share
  • Trending TopicsView More
  • Pin
Trade Crypto Anywhere Anytime
qrCode
Scan to download Gate App
Community
  • 简体中文
  • English
  • Tiếng Việt
  • 繁體中文
  • Español
  • Русский
  • Français (Afrique)
  • Português (Portugal)
  • Bahasa Indonesia
  • 日本語
  • بالعربية
  • Українська
  • Português (Brasil)