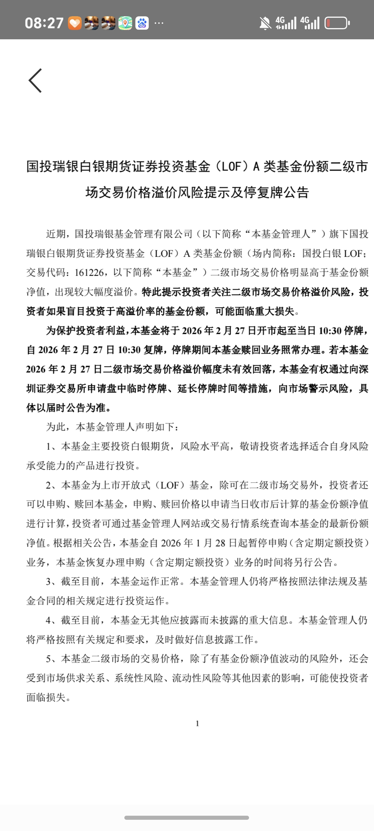
Where do the new shares in the 161226 Guotou Silver on-site come from?

Guotou Silver has not been open for subscription since January 28th until now, but Jisilu shows an increase of 760,000 shares in the on-market new shares, see the chart below. I don’t know where the new shares come from, and whether there are other channels available for subscription.

View Original
This page may contain third-party content, which is provided for information purposes only (not representations/warranties) and should not be considered as an endorsement of its views by Gate, nor as financial or professional advice. See Disclaimer for details.
  • Reward
  • Comment
  • Repost
  • Share
Comment
0/400
No comments
  • Pin

Trade Crypto Anywhere Anytime
qrCode
Scan to download Gate App
Community
English
  • 简体中文
  • English
  • Tiếng Việt
  • 繁體中文
  • Español
  • Русский язык
  • Français
  • Deutsch
  • Português (Portugal)
  • ภาษาไทย
  • Indonesia
  • 日本語
  • بالعربية
  • Українська
  • Português (Brasil)